I was assigned the task of creating a travel app for people traveling with kids. This was a class project that I took through the design thinking process and ended up with a prototype that focused on onboarding and a user flow of booking lodging. My goal was to create a product that met a specific need for users who felt frustrated with current offerings for traveling with kids. (Note: I began this project right before COVID-19 travel restrictions. I continued the project assuming normal travel conditions. Obviously, many features would change due to the effects of the global pandemic.)

This was a project that I completed independently. I primarily played the role of a UX Researcher and Designer but also did UI design as well as graphic design.
Adobe XD, Miro, Invision
3 weeks
There are a lot of travel apps out there so I wanted my research to hone in on exactly what travellers with kids pain points are so I could identify a problem that was a felt need and something that could be solved with an app. I needed to create a user persona but in order to do that I need to do some user interviews.
In order to come up with user interview questions I sketched a quick proto persona. I made this someone who fit a more general profile of a traveller; someone with kids but also traveled for work. My thought was, “as I write my interview questions, who is the kind of person I would want to talk to?”


I put together some questions and interviewed five people about their travel experiences with kids. I put all of this data in an Affinity Map and looked for commonalities. For the most part a lot of the people I interviewed said similar things. I made an empathy map to see what my user was experiencing as they booked travel. What stuck out to me more than anything was that users saw the value of traveling with kids but also felt like traveling with kids was a hassle and overall an uncomfortable experience.
All of this led to a user profile that guided the rest of my project. One of the struggles I had throughout my project was that, as someone who travels often with kids myself, I had a lot of bias in what typical users felt and what solutions might be helpful. I forced myself to challenge assumptions and meticulously validated my ideas with my research. Once I had my user persona that was strictly based on research I was very easily able to empathize them.

As I thought about how I might make traveling with kids a more rewarding experience, I knew that it was not likely that I could solve all of the problems parents face with one app. As I looked at my research I decided to focus on lodging since that is where many people I talked to felt like they didn’t have what they needed.
This led to the following user insight:
How might we create an app that will make families excited to go on vacation because they feel confident that they will have a comfortable place to stay.
To help guide my ideation process I used the I like, I want, I wish method to generate ideas. I was working on this project independently but I knew that the best ideation happens in groups so I enlisted help from my family. (They had some great ideas)




I sorted the ideas that we came up with and put them in a feature prioritization map to determine what to focus on. One of the challenges I faced was dealing with the reality that many of the problems of finding lodging for families was due to the infrastructure of the travel industry. I can’t simply make hotels with bunk beds or make all the best options cheaper. I decided to imagine a scenario where the technology and resources do exist but I could rearrange or manipulate them to fit my users' needs. I wanted to keep my focus on taking a user from feeling frustrated about options to hopeful for a relaxing vacation through a mobile app experience.
Value Proposition:
Cribble connects families with hand-picked lodging where they can feel at home as they create memories with the ones that they love.

After a lot of internal debate I decided that my product would offer lodging options that would either be in hotels or home-sharing (like AirBnB). The user would be assured that each place available on the app had been vetted to meet the needs of people traveling with kids.
Before I started my prototype, I sketched out a storyboard to show a user’s experience moving from awareness of the app to a satisfied customer. In this user scenario, the user is Heather, a mom wanting to do a road trip with two kids for spring break. She is able to download the app, put in preferences, and easily find a place that will fit her family.

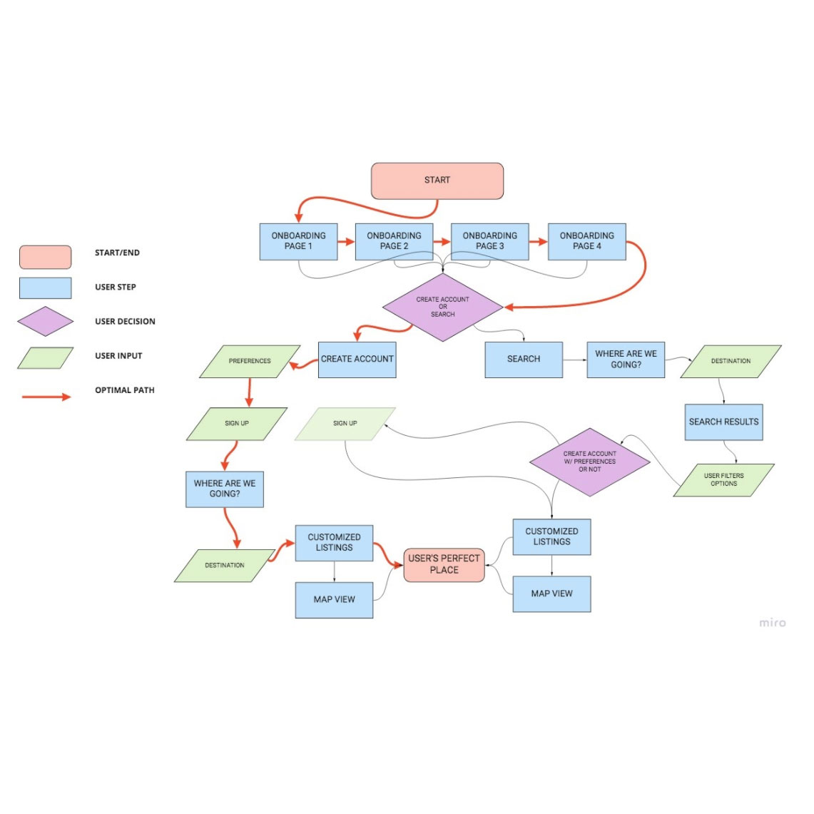
I then sketched a user flow of what Heather would need to do on the app. After getting feedback I turned it into a more polished flow of how a user would be onboarded, create an account and then find places to stay. The problem I began to realize here is that in order to see the full benefit of the app (customized suggestions based on your profile and preferences) users would need to create an account first. But many users would not want to create an account until they had experienced the app and built some trust.


I wanted users to be able to search for a place to stay without creating an account and then add preferences as they search. They would then be given the option to create an account with those preferences added.
Another feature I wanted to incorporate was the ability to search a location (i.e. Anaheim, CA) or a proximity search for a place a certain distance from a location (i.e. 30 minutes from Disneyland).



















I added some UI elements and put my prototypes to the test. I did guerilla usability testing on five people and gave them a task similar to my user scenario. I wanted to see
- Do users create an account or not?
- Do users start by searching destinations or proximity search.
- How long does it take users to get to the results page?
From my testing I learned two main things that I needed to change. One, most users did not notice or use the proximity search. I decided it was an unnecessary step and combined it into one screen. I also learned that most users did not create an account first so the app needed to function well without creating an account.


After a couple of months I came back to look at the project and wanted to do a second round of iterations. I wanted to work on the account creation and filtering preferences for my prototype. When I did my initial research I was asking very broad questions about traveling with a family and got a lot of good info but ended up choosing to address lodging needs for a family. I would like to find out more specifics about what families look for in their travel experience and use that to improve the account creation and filtering options. Looking at my user persona and journey map I realized that, as a parent, they probably aren’t able to spend a lot of time thinking and noting too many preferences. I want to highlight the 3-4 preferred amenities that have the biggest impact. I think this will help users understand the unique benefit of my product and improve user flow.
I created a survey with just a few questions about what people want when they travel. I hoped to get as many parents as possible to respond but also wanted people who traveled without kids to respond as well. I compared the results of those who travel with kids against all respondents. I found a couple of useful things. Those traveling with kids are far more concerned about budget than those who don’t travel with kids. I also learned some of the desired amenities that are unique to people who travel with kids.


In the end I feel like the process for users to book lodging through this app would be quite effective. The UI design and user flow make it easy for my target user to see what they want and book lodging. There are a number of holes to be worked through, such as adding lodging dates to the booking process. Obviously that’s a big part but again, I wanted to focus on helping users through a flow that showed the benefit of having specific preferences. I really enjoyed using the design thinking process to solve this problem and I feel like I learned a lot.
Final Prototype